Midterms
·
The bad news:
- It's midterm season ATM, so life could be better.
- I got my first roach. Don't know how I haven't encountered one in the 5 years I've been in New York, but here we are. Dealt with it immediately though.
The good news:
- With regards to the Lox Rust compiler, I managed to implement functions and closure (closures are such a pain...). I'm now starting down the barrel of writing a garbage collector for the VM, which would require a fundamental restructuring of the codebase. This is a challenge for next month.
- I got Pong working on the FPGA board!
Next step is to try something more complicated (perhaps something with HDMI?)
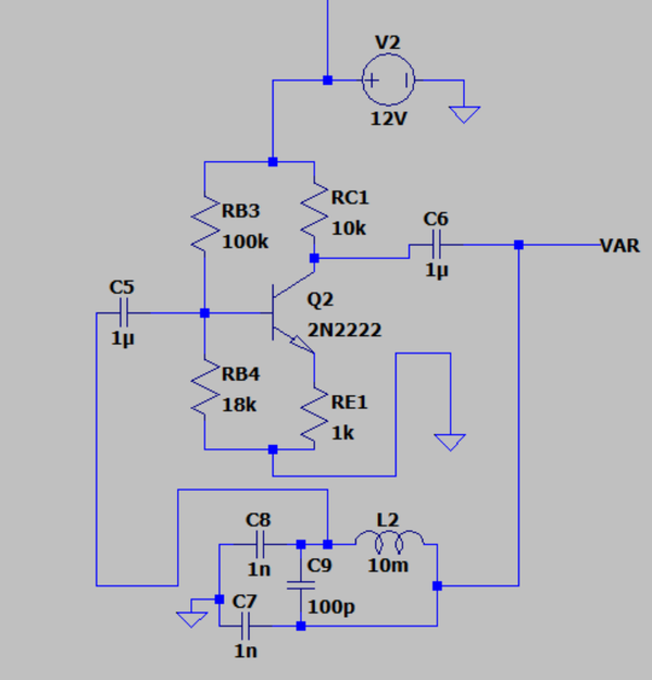
- I got through the BJT chapter in Art of Electronics (such a slog). I dusted off LTSpice to simulate a little Colpitts oscillator.

Now I need to design a mixer circuit (probably a diode ring?), integrate the LM331 (frequency to voltage converter) into the design, and then the final stage of a voltage controlled amplifier. But one step at a time.
I also got a IRL version of the Colpitt's oscillator working!


The frequency is off because I grabbed the incorrect valued inductor from the lab...
- With regards to the POV fan, I managed to bork the SEEEDStudio board I was using, so I just ordered a replacement for it. I also realized that the board has a in-build 5V boost converter, so I can utilize my original Hall effect sensor.
- I picked up a copy of "Modern Compiler Implementation in ML". I'm thinking of working through the book in OCaml. We will see though.
Other news:
- I started up a little monthly trivia meetup with some of my friends, pulling questions from the hit Canadian TV game show Reach for the Top!. The inaugural event went well! It dragged on a little long though (talking for 3 hours straight is not fun).
That's all. See you next time!